AVR - Basteleien - Sensoren - Feucht/Temperatur/Drucksensor
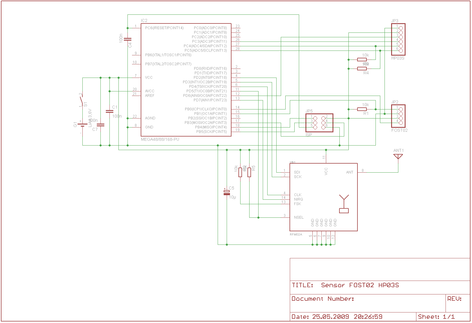
Auf diesem Modul befindet sich ein FOST02 Feuchte/Temperatursensor, ein HP03 Druck/Temperatursensor, der RFM02 und ein ATMega88 (war gerade da...).
Für dieses Modul gibt es bis jetzt nur eine Assemblersource, da ein Umbau auf den ATTiny44 geplant ist. Es gibt auch kein Leiterplattenlayout.
Die Luftdruckberechnung stimmt soweit, allerdings habe ich den Wertebereich der Calibrierungswerte nicht geprüft, es kann also sein, daß mit anderen HP03 Exemplaren Fehler auftreten!
Die Höhenkorrektur ist auch nicht drin, es wird ein Festwert benutzt. Die Abweichung hier ist ca. +-0,5hPa, das reicht mir im Moment.

Schaltplan leider noch garnicht aufgerämt...

Aufbau wie immer auf Lochraster.
Ich habe vorerst mal das Eagle-Archiv und das AVR-Studio-Archiv zum Download unter die Links an der Seite gelegt.
Es gibt nur einen Schaltplan, vorsichtshalber bitte die Belegung mit der Source vergleichen, ich weiß jetzt nicht, on ich da noch Veränderungen gemacht habe...
Ein Board dazu gibt es nicht, ich will aber niemanden hindern..... ;-)
Bei Fragen entweder eine E-Mail schicken oder im Mikrocontroller-Net fragen, da haben dann alle was davon.
Letzte Änderung am 25.05.2009