AVR - Basteleien - Sensoren - Uni-Sensor
Dieser Sensor ist der Versuch, möglichst viele Bestückungsvarianten zusammenzufassen.
Das Modul besteht aus einem RFM02 als Sender, einem ATTiny45 (Tiny25 reicht auch, ich hatte nur Tiny45 da...) und den jeweiligen Sensoren.
Die Stromaufnahme ist 3-4µA im Sleep und 12-16mA für die Sendezeit (rund 12ms + Zeit zum Messen und Einlesen je nach Sensortyp).
Der Tiny läuft mit internem 8MHz Takt und wird in den kompletten PowerDown geschickt.
Geweckt wird er alle 60s vom RFM02 per PinChange-IRQ und dem SleepTimer des RFM02.
Hier habe ich noch das Interessante Problem, daß die berechte Zeit um den Faktor 10 von der tatsächlichen Zeit abweicht.
Entweder ich kann nicht rechnen oder nicht lesen oder es stimmt was im Dateblatt des RFM02 nicht...
Die Calibrierung des Sleeptimers des RFM02 ist abgeschaltet um Strom zu sparen, die Ungenauigkeit stört mich da nicht, ich will die Daten bis jetzt ohnehin nur alle 5 Minuten auswerten.
Damit kann auch mal ein Paket nicht ankommen. Eine Überwachung auf fehlende Pakete ist bisher nur geplant und noch nicht in der Software drin.
Gleiches gilt aich für die Meldung des Batteriezustandes, die fehlt auch noch.
Die Module sind jetzt seit Anfang März in Betrieb, das Modul im Gefrierfach seit Anfang April.

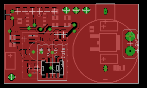
Den aufgeräumten Schaltplan

und das Layout mit Universalbestückung
verdanke ich diesem Beitrag im www.mikrocontroller.net
Vielen Dank an John-eric K. für das Layout, die Leiterplatten werde ich nicht vergessen!
Als Bestüeckungsvariante sind möglich:
nur RFM02 und Tiny45 für Temperaturmessung mit dem internen Sensor des Tiny oder/und Schalteingang (Kontakt, Spannung).
Der interne Sensor ist nicht sonderlich genau und die Auflösung nur rund 1 Grad Celsius.
Bisher genutzt im Gefrierfach meines Kühlschrankes...
Ein Spannungsteiler oder PullUp/PullDown kann bestückt werden, der Eingang kann auch als ADC genutzt werden.
Es gibt damit ein Testexemplar mit einem Taster als Signalgeber
Sensor mit FOST02 für Temperatur und Feuchte, wahlweise auch SHT11 bestückbar.
Sensor mit TMP36S für Temperatur. Analogausgabe, 10mV/Grad, 500mV Offset für 0 Grad.
Damit also -50 Grad (0V) bis +50 Grad (1000mV) gut mit einem Tiny45 und ARef 1,1V auswertbar.
Meine Sensoren sind bis jetzt alle auf Lochraster aufgebaut...

Sensor mit FOST02 (1) und Sensor mit TMP36S (5)
Die Batterie stammt von Pollin, Best.Nr. 270 611, 2 Zellen 3,6V parallel, die ich getrennt habe.
Zum Experimetieren genau richtig, meine ich.

Sensor nur mit Tiny45 (Gefriefach)
Hier ist nur ein Tiny45 SMD mit den nötigen Teilen (100n/4,7µ über der Batterie (CR2025, lagen gerade rum...).
Achtung! In den Sourcen gibt es noch eine Abfrage zum Tiny45 als Temperatursensor,
die Pinzuordnung bei mir entspricht nicht den Schaltplan!
Ich hatte einfach keine Lust, den Drahtverhau umzudrahten, als Schaltplan und Leiterplattenentwurf fertig waren...
Ich habe vorerst mal das Eagle-Archiv und das AVR-Studio-Archiv zum Download unter die Links an der Seite gelegt.
Es gibt hier auch noch Assembler-Sourcen, allerdings weicht da das Protokoll etwas ab, das habe ich etwas verändert.
Falls jemand die haben will bitte fragen.
Bei Fragen entweder eine E-Mail schicken oder im Mikrocontroller-Net fragen, da haben dann alle was davon.
Letzte Änderung am 25.05.2009